【高圧・特別高圧】FIT太陽光・風力発電設備の出力制御に関する概要とお手続きのご案内について
2021年9月10日
(2025年9月22日更新)
はじめに
近年、東京電力パワーグリッドのエリア内において、太陽光発電等の再生可能エネルギー電源を中心とした発電設備の連系量が増加しており、今後必要に応じて各発電事業者さまに対して需要と供給のバランスの維持を目的とした出力制御を実施させていただくことを想定しております。2024年度の当社エリアにおける再生可能エネルギー電源の出力制御の可能性は低い見込みですが、電力需要や発電設備の運転状況、連系量の増加等の影響により、出力制御が実施される可能性がございます。
出力制御の実施にあたっては、各発電事業者さまにおいても設備や体制を整えていただくなど相応の期間が必要となることから、再生可能エネルギー電気の利用の促進に関する特別措置法施行規則(平成二十四年経済産業省令第四十六号)第十四条第一項第八号を踏まえ、FIT太陽光・風力発電事業者さまに対し、出力制御に向けた準備をお願いしております。
つきましては、事業者さまご自身で保有する発電設備の出力制御ルール※1をご判断のうえ、本書にもとづき弊社の出力制御の連絡に対応していただく準備をお願いいたします。※2
※1 詳細につきましては2-1~2-5をご参照ください。
※2 事業者さまが保有する発電設備に該当する出力制御ルールの確認、および出力制御ルールに応じた出力制御装置の設置等のご対応は、すべて事業者さまご自身の責任において実施されるものとなり、弊社は事業者さまのご対応について責任を負いかねますのであらかじめご了承ください。
出力制御ルールに該当する発電設備を保有する事業者さまが、関係法令・各要綱等を踏まえ、出力制御に向けた対応を実施いただけない場合、連系に関するサービスの停止、契約解除等必要な措置を講じさせていただく可能性がございます。
1.出力制御の概要
電力系統においては、需要と供給のバランスが崩れると大規模停電等のリスクがあることから、常に需給バランスをコントロールすることが必要であり、発電設備が需要以上に発電して電力が余っている場合に出力制御を実施します。
電力の需要と供給のイメージ

出所:資源エネルギー庁「再エネの大量導入に向けて ~「系統制約」問題と対策」
出力制御は、電力広域的運営推進機関の送配電等業務指針第174条「下げ調整力が不足する場合の措置」に基づき実施し、太陽光発電設備・風力発電設備は「五 自然変動電源の出力抑制」の段階で出力制御が必要となります。
(下げ調整力が不足する場合の措置)
第174条 一般送配電事業者は、前条の措置を講じても一般送配電事業者の供給区域の電気の余剰を解消できず、下げ調整力不足又は
下げ調整力不足の発生するおそれがあると判断した場合には、次の各号の順位にしたがって同号に掲げる措置を講じる。
- 一 一般送配電事業者及び配電事業者からオンラインで調整できない次のアからウまでに掲げる方法
(第3号から第5号まで及び第7号に掲げる方法を除く。)
ア 火力電源等(出力制御が困難な電源及び下げ調整力不足の解消への効果が低い電源は除く。以下同じ。)の発電機の出力抑制
イ 揚水式発電機の揚水運転
ウ 需給バランス改善用の電力貯蔵装置の充電
- 二 長周期広域周波数調整
- 三 バイオマスの専焼電源(ただし、次号の地域資源バイオマス電源を除く。
以下同じ。)の出力抑制 - 四 地域資源バイオマス電源の出力抑制
- 五 自然変動電源の出力抑制
- 六 業務規程第111条に定める本機関の指示に基づく措置
- 七 長期固定電源の出力抑制
出所:電力広域的運営推進機関「送配電等業務指針」
2.出力制御ルールの判定
FIT太陽光発電設備における出力制御には5つのルールがあり、発電設備の出力制御ルールは、接続申込日と認定出力に基づき判定します。
- (1)旧ルール(制御対象)【下表の緑色箇所】
接続申込み日が2015年1月25日以前かつ、認定出力が500kW以上の太陽光発電設備および風力発電設備。 - (2)旧ルール(代理制御対象)【下表の黄色箇所】
接続申込み日が2015年1月25日以前かつ、認定出力が10kW以上500kW未満の太陽光発電設備。 - (3)新ルール(制御対象)【下表の青色箇所】
接続申込み日が2015年1月26日から3月31日の間かつ、認定出力が500kW以上の太陽光発電設備。
接続申込み日が2015年4月1日から2021年3月31日の間かつ、認定出力50kW以上の太陽光発電設備。
接続申込み日が2015年1月26日から2021年3月31日の間かつ、認定出力が20kW以上の風力発電設備。 - (4)新ルール(代理制御対象)【下表の灰色箇所】
接続申込み日が2015年1月26日から3月31日の間かつ、認定出力が10kW以上500kW未満の太陽光発電設備。 接続申込み日が2015年4月1日から2021年3月31日の間かつ、認定出力10kW以上50kW未満の太陽光発電設備。 - (5)無制限・無補償(制御対象)【下表の赤色箇所】
接続申込み日が2021年4月1日以降かつ、認定出力10kW以上の太陽光発電設備。
接続申込み日が2021年4月1日以降の風力発電設備。

※1 代理制御対象の発電設備は、本来制御すべき出力をオンライン制御対象(2-4および2-5をご参照ください)の発電設備に代わりに制御してもらうため、後日精算が発生いたします。
※2 10kW未満の無制限・無補償ルール対象の発電設備は、当面の間、制御対象外といたします。
FIT風力発電設備における出力制御には3つのルールがあり、太陽光発電設備と同様、発電設備の出力制御ルールは、接続申込日と認定出力に基づき判定します。

出力制御ルールの判定には、基本的に対象となる発電設備の新設時の値を用います。ただし、発電設備を増設した場合には、増設状況によって用いる値が異なります。

※1 事業者さまが希望する場合、減設時の値を用いることも可能です。
※2 単価差異の有無は、経済産業省発行の認定通知書に記載の設備IDからご確認でき、単価差異ありの場合は増設分の設備IDが既設分と異なり、差異なしの場合は増設分の設備IDが既設分と同一となります。
FIT太陽光・風力発電設備は、該当する出力制御のルールにより、出力制御方法、出力制御装置の設置義務、制御上限時間(年間)が異なります。

※1 オフライン制御と代理制御の発電設備においては、出力制御及び系統運用の最適化の観点から、経済産業省において出力制御装置の設置が推奨されています。出力制御装置を設置した場合、 オンライン制御により出力制御を行うことが可能となります。
オンライン制御では専用通信回線やインターネットを介して当社が配信する出力制御情報を取得し、発電設備の出力を調整、オフライン制御では電話やメールでの弊社からの連絡に基づき、発電事業者さまにて発電設備を手動制御していただきます。

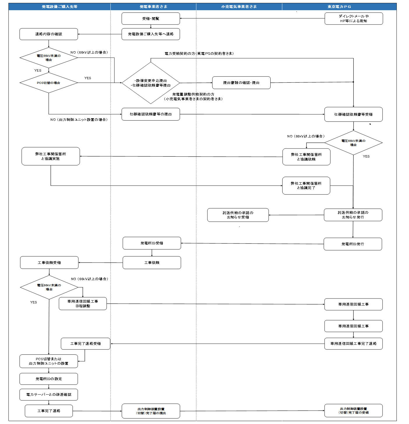
3.新ルール(制御対象)に該当する発電設備のお手続き
新ルール(制御対象)の発電設備はオンライン制御対象のため、出力制御装置の設置と通信環境の整備が必要です。発電設備のご購入先等にご相談のうえ、必要書類のご提出、工事、疎通確認および設置(切替)完了届のご提出をお願いいたします。

※1 66kV以上の場合は、必要書類のご提出後に弊社工事関係箇所と協議のうえ工事を実施しますが、お申込み順に実施することからご希望の工期に添えない場合がございますので予めご了承いただくとともに、早めのお申込みをお願いいたします。
※2 出力制御を行うために送配電事業者がPCS等系列単位で発行する26桁の番号
※3 出力制御に向けた対応を実施いただけない場合や、当社に対し虚偽の報告を行っていることが判明した場合は、連系に関するサービスの停止、契約解除等の措置を講じさせていただく可能性があります。
出力制御装置の設置に関するお手続きは、下図の流れとなります。

出力制御装置設置への対応方法(出力制御ユニット等の設置、既存PCSに出力制御機能あり、または出力制御機能付PCSへの切替)や契約、電圧階級によって、ご提出書類の種類が異なります。

※1 PCSの設置場所が分かるもの
※2 PCSのシステム構成が分かるもの
出力制御装置の設置時における書類の提出先は、対応方法(出力制御ユニット等の設置、既存PCSに出力制御機能あり、または出力制御機能付PCSへの切替)や契約、電圧階級によって異なりますので、お間違えないようにご注意ください。
■出力制御装置の設置(切替)時
▶️出力制御機能付PCSへの切替
✔️電力受給契約の場合
- 66kV以上の場合:tokkou_seigyosouti@tepco.co.jp
- 66kV未満の場合:fit_setuhen@tepco.co.jp
✔️発電量調整供給契約の場合
- 電圧共通:ご契約の小売電気事業者さま※1
▶️既存PCSに出力制御ユニット等設置/既存PCSに出力制御機能あり
✔️電力受給契約の場合
- 66kV以上の場合:tokkou_seigyosouti@tepco.co.jp
- 66kV未満の場合:kouatu_seigyosouti@tepco.co.jp
✔️発電量調整供給契約の場合
- 電圧共通:ご契約の小売電気事業者さま※1
■設置(切替)完了時
(電力受給契約・発電量調整供給契約問わず、弊社へご提出をお願いいたします。)
- 66kV以上の場合:tokkou_seigyosouti@tepco.co.jp
- 66kV未満の場合:kouatu_seigyosouti@tepco.co.jp
※1 発電量調整供給契約者さまについては、ご契約の小売電気事業者さまへ送付をお願いいたします。
小売電気事業者さまから弊社への送付先は、下記のとおりです。(発電事業者さまからの送付先ではありません。)
66kV以上の場合:03tepconsc@tepco.co.jp 66kV未満の場合:02tepconsc@tepco.co.jp
4.旧ルール(制御対象)に該当する発電設備のお手続き
旧ルール(制御対象)の発電設備はオフライン制御対象のため、66kV以上の旧ルール (制御対象)の場合は、別途ご連絡をさせていただきます「下げ調整力不足時の措置に関する覚書」にてお手続きをお願いするため、連絡先のご提出は不要となり、66KV未満の旧ルール(制御対象)の場合は、以下の記載の通りお手続きをお願いいいたします。
| お手続きの内容 |
詳細 |
|---|---|
| 連絡先提出 |
■66KV未満の旧ルール(制御対象)の場合は「出力制御に関する連絡先一覧表(旧ルール)」※1を以下のリンクからダウンロードのうえ必要事項を記載し、弊社にメールでご提出ください。 「出力制御に関する連絡先一覧表(旧ルール)」はこちらをご参照ください。」 送付先メールアドレス |
| 出力制限装置の設置(推奨) |
■旧ルール(制御対象)適用の発電設備においては、出力制御及び系統運用の最適化の観点から、経済産業省において出力制御装置の設置が推奨されています。 ■出力制御装置の設置をご希望の場合は、3-1~3-4をご参照の上、お手続きをお願いいたします。なお、出力制御装置を設置される場合、「出力制御に関する連絡先一覧表(旧ルール)」のご提出は不要です。 |
※1 記載事項例:地点番号、制御指示対応責任者の電話番号(1台)とメールアドレス(3つまで)がご登録可能です。
出力制御に向けたお手続きは、下図の流れとなります。
■ オフライン制御(出力制御装置非設置)をご希望の場合

■ オンライン制御(出力制御装置設置)をご希望の場合
新ルール(制御対象)と同じフローになりますので、3-1をご参照ください。
※出力制御装置を設置される場合、「出力制御に関する連絡先一覧表(旧ルール)」のご提出は不要です。
5.事業者マイページのご案内
当社エリアにおける出力制御の対象発電所の事業者さま(オフライン発電所で代理制御の対象発電所は除く)向けに、「事業者マイページ」を開設いたしました。
「事業者マイページ」では、当社からの出力制御指令時の連絡先の確認および変更、出力制御の応答状況の変更、出力制御スケジュールの確認等ができます。
詳細はこちらをご参照ください。
6.その他
出力制御に関するよくあるご質問はこちらをご参照ください。
おかけ間違えの無いように電話番号を確認の上ご連絡をお願いいたします。
東京電力パワーグリッド ネットワークサービスセンター
電話:03-4426-5020
受付時間:下記休業日を除く平日の9時から12時、午後1時から5時
休業日 :土曜日、日曜日、祝日、年末年始(12月29日~31日、1月1日~3日)
■参考資料
FIT太陽光発電および風力発電事業者さまの出力制御に関するお手続きのご案内【説明資料】(パンフレット)
FIT太陽光発電および風力発電事業者さまの出力制御に関するお手続き方法変更のお願いについて【訂正文書】
弊社より念書のご提出をご案内した事業者さまはこちらよりダウンロードしてください。
出力制御装置の設置の準備に着手済みであることを証する書面(機器納入又は設置工事の予定日が記載されているメーカー等作成の書面等)、及び「念書」に必要事項をご記入のうえ署名押印のうえ、後掲の郵送先へご提出いただくようお願いいたします。
<出力制御装置の設置の準備に着手済みであることを証する書面および念書の郵送先※>
〒135-0016
東京都江東区東陽6丁目3番2号 東京イースト21 タワー棟4階
東京電力パワーグリッド株式会社
パワーグリッドサービス部 系統連系総括グループ
※設置期限を超過する際の出力制御装置の設置の準備に着手済みであることを証する書面および念書の郵送先となります。
機器設置における仕様確認依頼書及び諸元一覧等必要書類の提出先窓口は「3-3.書類の送付先」をご確認いただきますようお願いいたします。











